Purpose
The RT9480 is a high integration and this single chip includes a linear charger a synchronous Boost with dual output load management and a torch function support.This document explains the function and use of the RT9480 evaluation board (EVB) and provides information to enable operation and modification of the evaluation board and circuit to suit individual requirements.
Introduction
General Product Description
The RT9480 is a high integration and easy to use power solution for Li-ion power bank and other powered handheld applications. We call it EZPBS™ (Easy to Use Power Bank Solution). This single chip includes a linear charger a synchronous Boost with dual output load management and a torch function support. The battery volume and the state of charging and discharging can be indicated by 4LEDs. The RT9480 is available in the WQFN-24L 4x4 package.
Product Features
EZPBS™ (Easy to Use Power Bank Solution)
-
Compact BOM Elements with EZPBS™ Single Chip
-
Protection Functions (OTP, OVP, OCP, VBUS and Output Short Protection)
-
Support Charging and Discharging at the same time by Smart Algorithm
Charger
USB Output
Battery State of Charge (SOC) Indicator
Application
Evaluation Board

Please carefully inspect the EVB IC and external components, comparing them to the following Bill of Materials, to ensure that all components are installed and undamaged. If any components are missing or damaged during transportation, please contact the distributor or send e-mail to evb_service@richtek.com
Test Points
The EVB is provided with the test points and pin names listed in the table below.
|
Test point/Pin name
|
Signal
|
Comment (expected waveforms or voltage levels on test points)
|
|
VBAT
|
Input voltage
|
Input voltage range = 3V to 4.2V
|
|
USBOUT
|
Output voltage
|
Output voltage = 5.1V
|
|
VBUS
|
Input voltage
|
Input voltage range = 4.75V to 5.25V
|
|
GND
|
Ground
|
Ground
|
Power-up & Measurement Procedure
RT9480 starts work by provide VBAT voltage then plug-in VBUS.
Chargeing: Adapter or USB plug-in
Discharging: PD plug-in
Specification
|
Parameter
|
Symbol
|
Min
|
Typ.
|
Max
|
Units
|
|
VBUS Operation Voltage Range
|
|
|
5
|
5.5
|
V
|
|
Output Voltage
|
VOUTBST
|
|
5.1
|
|
V
|
|
Switching Frequency
|
FSW
|
|
250
|
|
kHz
|
|
MAX Output Current
|
IOUT
|
|
2.5
|
|
A
|
|
Battery Quiescent Current
for Standby_Auto Mode
|
IBAT_sdy
|
|
90
|
|
μA
|
|
Battery Quiescent Current
for Standby_Button Mode
|
IBAT_sdy
|
|
30
|
|
μA
|
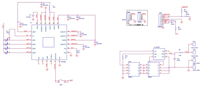
Schematic

BOM
|
Reference
|
Q'ty
|
P/N
|
Description
|
Package
|
Manufacture
|
|
U7
|
1
|
RT9480
|
E2U Power Bank Solution
|
WQFN-24L 4x4
|
RICHTEK
|
|
U9
|
1
|
S-8261ACKMD-G4KT2x
|
Battery Protection IC
|
SOT-23-6
|
SEIKO
|
|
U10, U11
|
2
|
SIS438DN
|
NMOS
|
SIS438DN
|
VISHAY
|
|
C1, C3, C7
|
3
|
EMK212ABJ106KD-T
|
10μF/16V/X5R
|
C-0805
|
TAIYO
|
|
C2, C6, C8
|
3
|
EMK212B7105KD-T
|
1μF/16V/X7R
|
C-0805
|
TAIYO
|
|
C4, C5
|
2
|
LMK212BBJ226MD-T
|
22μF/10V/X5R
|
C-0805
|
TAIYO
|
|
C10
|
1
|
UMR107B7104KA-T
|
0.1μF/50V/X7R
|
C-0603
|
TAIYO
|
|
L1
|
1
|
LVS505040-1R0-N
|
Power Inductor
|
L-NR8040
|
CHILISIN
|
|
R1
|
1
|
RM06FTN1002
|
10K/0603/1%
|
R-0603
|
TA-I
|
|
R7, R8
|
2
|
RM04FTN4992
|
49.9K/0402/1%
|
R-0402
|
TA-I
|
|
R9
|
1
|
RM04FTN4700
|
470/0402/1%
|
R-0402
|
TA-I
|
|
R10
|
1
|
RM04FTN2001
|
2K/0402/1%
|
R-0402
|
TA-I
|
|
D1, D2, D3, D4
|
4
|
|
SMD LED
|
D-0603
|
|
|
SW1
|
1
|
SW KEY-YM061
|
Switch
|
|
|
|
USB2
|
1
|
|
USB-MICRO
|
USB-MICRO
|
|
|
JP3
|
1
|
|
USB PortX2
|
USB-A
|
|
PCB Layout
|
|

|
|
Top View
|
Bottom View
|
LED Indicator Function
About LED indicator, it will follow below table to show SOC. The LED current is 0.75mA.
●●●●
Low→High
● : LED ON, ○ : LED OFF, ● : LED FLASH
|
Battery Voltage
|
Operation of Charging
|
|
< 3700mV
|

|
|
> 3700mV
< 3940mV
|

|
|
> 3940mV
< 4100mV
|

|
|
> 4100mV
< 4200mV
|
●●●●
|
|
4200mV
|
●●●●
|
|
Battery Voltage
|
Operation of Discharging
|
|
< 4200mV
> 3880mV
|
●●●●
|
|
< 3880mV
> 3720mV
|
●●●○
|
|
< 3720mV
> 3500mV
|
●●○○
|
|
< 3500mV
> 3200mV
|
●○○○
|
|
< 3200mV
> 2800mV
|
●○○○
|
Charging Test with 6000mAh

Boost Efficiency Test
